炒股就看金麒麟分析师研报,权威,专业,及时,全面,助您挖掘潜力主题机会!
(来源:中国基金报)
【导读】韩国币圈超级乌龙指
中国基金报记者 泰勒
大家好,关注一些韩国币圈的一件“ 超级乌龙指 ”事件。
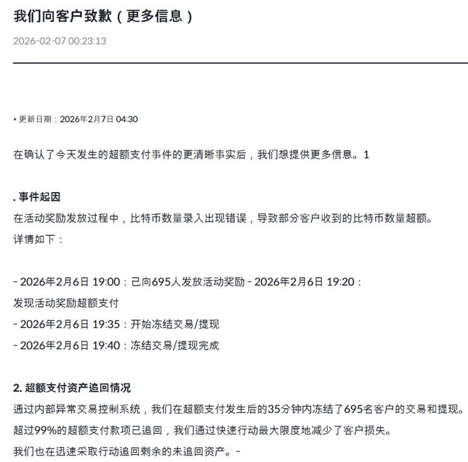
本周五,韩国加密货币交易所Bithumb误向用户发放了价值超过400亿美元的比特币。
据韩联社援引未具名人士报道,Bithumb原计划向一项活动的获奖者发放62万韩元(约424美元),但一名员工在录入时把“韩元”错输成了“比特币”。该错误导致交易所在周五当地时间晚上7点向695名用户发放了62万枚比特币,获奖者实际收到的却是每人至少2000 枚比特币。而收到比特币的用户,在看到后第一件事就是砸盘、变现、赶紧提走跑路。
交易所称,这一问题在20分钟内就被发现。
Bithumb在声明中表示:“部分用户账户被错误发放了异常数量的比特币。由于其中一些账户开始卖出入账的比特币,比特币价格出现了短暂但剧烈的波动。”

交易所数据显示,周五晚间Bithumb平台上的比特币价格一度从约9829 万韩元(约67188美元)短暂下挫17%,跌至8110万韩元(约55400美元)。交易量随之飙升。

Bithumb表示,其在晚上7:35开始暂停这些被入账账户的交易与提现,并在7:40彻底封锁相关操作。交易所称已追回99.7%的误发币量。
首席执行官李在元(Lee Jae-won)表示,在错误发生的短暂窗口期内被“迫使恐慌抛售”的部分客户,将获得其全部损失差额的补偿,并额外获得10%的奖金。
他在周六的声明中称:“我们对由此造成的混乱与不便表示最深切的歉意。我们深感责任重大,承认未能守住虚拟资产交易所的两大核心价值——稳定与诚信。”
截至周六下午4点,公司估算客户损失约为10亿韩元。Bithumb还表示,将动用公司资产弥补任何缺口,确保客户账户余额得到恢复。
包括韩国金融服务委员会(FSC)在内的韩国金融监管机构表示,此事件“暴露了虚拟资产的脆弱性与风险”。
监管机构在召开紧急会议后发布声明称,将对交易所内部控制体系以及其虚拟资产持有与运营情况进行审查;若在审查中发现异常,将对Bithumb及其他加密货币交易所启动现场检查。



发表评论
2026-02-08 23:15:49回复
2026-02-08 19:05:05回复
2026-02-08 18:01:29回复
2026-02-09 00:31:14回复